Friday, March 9, 2012

Story Mode & Point-of-View for Transmedia Narratives

New content on transmedia storytelling will be posted at Transmedia Digest (www.transmediadigest.com).

This will be the last original post on this Blogspot site.

We have a lot more content and features coming to our new website, so please bookmark www.transmediadigest.com


Story Mode


The story mode refers to how the story relates to the audience during its presentation. There are two story modes:
  • Representational: In representational mode everything is expressed from the point of view of a character in the story and the author never addresses the audience. The story is presented as if a boundary is present that maintains the separation between the audience and the story.
  • Presentational: In presentational mode there is no boundary between the audience and the story. The author acknowledges the audience, either directly by addressing them or indirectly through a general attitude or specific use of language, looks, gestures or other signs that indicate the character aware of the audience's presence.
These two modes can be combined in a frame-story structure to add depth to the narrative. From the perspective of transmedia narrative design, a combination of representational and presentational story modes (with or without a frame-story structure) can be used from medium to medium to add different perspectives to the narrative.


Narrative Point-of-View


The narrative point-of-view determines who the narrator is and what perspective of characters and events of presented to the audience. The narrator may be a character in the story or may be outside the story with the ability to see all that happens. Narrative point-of-view presents some interesting opportunities for designing transmedia narratives.

With the first-person point-of-view the narrator is a participant in the story. The narrator may be the protagonist, someone who closely observes the principle character and is privy to the protagonist’s thoughts and actions, or a minor character who has little to do with the events in the narrative. Several rarely used variations of the first-person point-of-view include:
  • First-person plural where the narrator uses “we” to indicate a group that acts as a single unit
  • Multiple first-person narrators with each providing a different account of the same event
  • First-person stream of consciousness in which the narrator shares fragments of thoughts to reveal a mental state
  • First-person omniscient in which the narrator is a character in the story but has knowledge of the thoughts and feelings of all the other characters
  • Unreliable first-person narrator whose telling of the story can’t be trusted by the audience
In the second-person point-of-view the narrator refers to the protagonist or another main character using the word “you”. This has the effect of making the audience members feel as if they are characters within the story. Second-person point-of-view narratives are rare.

Comparison of narrative points-of-view
Singular Plural
First Person I did… We did…
Second Person You did… You did…
Third Person He did... She did... It did... They did...

The narrator in the third-person point-of-view refers to all of the characters in the story with terms like “he”, “she”, “it”, and “they”. The narrator is outside of the story. This is the most flexible point-of-view.

Each point-of-view has its limitations but they present opportunities when designing transmedia narratives. For example, different media might be used to present the differing accounts of multiple first-person narrators. The intense intimacy of the second-person point-of-view could present a powerful emotional draw for the audience. The third-person point-of-view can be used throughout the narrative or may be combined with the first- and second-person points-of-view to provide an interesting combination of perspectives. Epistolary novels, which typically consist of a series of letters written by different characters, provide a useful template for transmedia narratives in which different narrators switch between perspectives.



This blog is moving to a new blogging platform. Please go to www.transmediadigest.com and bookmark it so you have access to the additional features and content we are adding.

Monday, March 5, 2012

Story Structures for Transmedia Narratives - Part 2


This blog is moving to a new blogging platform. Please go to www.transmediadigest.com and bookmark it so you have access to the additional features and content we are adding. 



One of the biggest challenges of transmedia narratives is developing a story structure that fits a linear narrative into a non-linear transmedia framework. Fragmenting a story across multiple platforms won’t work for most members of the audience (Norrington, 2010). When designing the structure of transmedia narratives, it is important to maintain the things that engage audiences in stories – linked strings of cause and effect, characterization and character motivation, and the dense interweaving of micro- and macro-plots (Abbott, 2005, p. 531).  

This is the second of two posts on story structures for transmedia narratives
  • Hub-Narrative Structure: The hub-narrative structure is similar to the converging structure in that it has multiple stories with their own protagonists and antagonists. However, the hub-narrative starts with a significant event (e.g. an accident, crime, etc.) that in some way affects all of the protagonists, who are present at the same location at the time of the event. The narrative then flashes back to tell the stories of how each of the characters came to be in the same place at the same time. Like the converging structure, the hub-narrative developed as a transmedia narrative can use separate media to tell the individual stories.
  • Fish-Bone Structure: The fish-bone structure provides additional detail by allowing a user to branch from a linear narrative while keeping the user from wandering off by making the extended information visible inside or beside the original narrative. When well done, the fish-bone structure adds context and understanding. However, a poorly done fish-bone structure can result in the narrative losing its flow and the audience becoming lost in trivial information. (Love, 2004).
  • Vertical Structure: The vertical structure has a dominant story thread from which a series of narrative “shafts” branch to provide additional detail. This structure differs from the fish-bone structure in that the “shafts” are not organized to align with the linear narrative. In a transmedia narrative the vertical structure can be used with additional content presented using different media in a non-linear manner.
  • Frame-Story Structure: In the frame-story structure serves primarily as a vehicle for the telling one or more other stories. For example, Joseph Conrad’s Heart of Darkness has a narrator telling a story while the protagonist is quoted so as to give the appearance he is telling the story. In The Princess Bride a grandfather reads a romantic fairytale to his reluctant grandson. In the frame-story structure the outer narrative serves as a vehicle for the primary story, which is the inner narrative. For a transmedia narrative, a frame-story structure may be used to pull together one or more stories from within a storyworld that are presented on multiple media.
  • Story-Within-a-Story Structure: The story-within-a-story structure is similar to the frame-story structure in that one or more narratives are presented within the action of another narrative. With the story-within-a-story structure, however, the outer narrative is the primary story while the inner narratives may disclose the background of characters or events. In some cases, the inner stories may be independent of the outer narrative and can be read separately or skipped entirely without affecting the meaning of the outer narrative. The story-within-a-story structure can be used in transmedia narratives in which the dominant outer story links to multiple inner stories that are published on different media.
  • Epistolary Structure: The epistolary structure is a narrative created as a series of letters, diary entries, or other documents. This structure became popular in the 18th century and was used widely in novels. Mary Shelley’s Frankensteincombines the epistolary and frame-story structures as the story is presented through the letters of a sea captain and explorer who encounters Victor Frankenstein and records the dying man's narrative and confessions. Blog entries, video clips, e-mails, tweets, and other forms of digital communication have been used in epistolary narratives. There are three types of epistolary narratives:
    • Monologic – letters, diary entries, and other documents from a single character
    • Dialogic – documents from two characters, sometimes organized so that there is a back and forth in communication between them
    • Polylogic – documents from three or more characters. Some polylogic epistolary novels use simultaneous but separate correspondences of the characters to create dramatic tension.
This is the second of two posts on story structures for transmedia narratives



This blog is moving to a new blogging platform. Please go to www.transmediadigest.com and bookmark it so you have access to the additional features and content we are adding.

Story Structures for Transmedia Narratives - Part 1


One of the biggest challenges of transmedia narratives is developing a story structure that fits a linear narrative into a non-linear transmedia framework. Fragmenting a story across multiple platforms won’t work for most members of the audience (Norrington, 2010). When designing the structure of transmedia narratives, it is important to maintain the things that engage audiences in stories – linked strings of cause and effect, characterization and character motivation, and the dense interweaving of micro- and macro-plots (Abbott, 2005, p. 531).

This is the first of two posts on story structures for transmedia narratives 

A variety of story structures used in novels, film, and other media may be adapted to provide story structures that can work for transmedia narratives. Among the story structures the transmedia author can choose from include:
  • Episodic Structure: An episodic structure is a single story presented as a series of episodes. As a transmedia narrative, a story that uses this structure would have episodes published across multiple media.
  • Layered Episodic Structure: A layered episodic structure has a primary story and a number of sub-stories presented as a series of episodes. Characters and settings are shared across the primary and sub-stories. The primary story is presented in the dominant medium, while episodes of the sub-stories may be presented in either secondary media or a combination of the dominant medium and secondary media.
  • Parallel Structure: A parallel structure has multiple stories, each with their own protagonists and antagonists, who go through their own stories. A common thread or event shared by the stories maintains the continuity but each story is separate and has a different conclusion (Parallel Storylines, 2008). Transmedia narratives that use a parallel structure can tell individual stories on their separate media. When designing a parallel story structure care must be taken to ensure that all of the stories are equally important and none becomes the dominant narrative.
  • Converging Structure: The converging structure has multiple separate stories with their own protagonists and antagonists. Unlike the parallel structure, the stories in the converging structure become increasingly intertwined as the characters converge on a single common event at the conclusion of the story. A transmedia narrative can use separate media to tell the individual stories.
This is the first of two posts on story structures for transmedia narratives

Please Note: This blog is moving to a new blogging platform. Please go to www.transmediadigest.com and bookmark it so you have access to the additional features and content we are adding. 

Friday, March 2, 2012

Starting Transmedia Story Design

At the story level, the transmedia author focuses on individual stories rather than the broader storyworld or transmedia project as a whole. At the beginning of the story development process, it is important to identify the story concept, dramatic question, and controlling idea.

Story Concept

Story emerges from the interrelationships of existents, events, and settings. A transmedia narrative is a type of story. A story is a series of acts that build to a last act climax or story climax that brings about an absolute and irreversible change in the protagonist (McKee, 1997, p. 42).
The story’s concept asks one or more compelling “what if” dramatic questions that the author seeks to answer through the story. The story’s concept contains within it a very brief description of a quest, goal, and conflict (Brooks, 2011, pp. 36-43).

Dramatic Question

The dramatic question is a compelling “what if” question that raises the basic question the story will answer and is directly related to the conflict of the story (Porter, Larson, Harthcock, & Nellis, 2002).

Controlling Idea

A story’s controlling idea can be expressed in a single sentence that describes that describes how and why a character’s life undergoes a change in state over the course of the story (McKee, 1997, p. 115).  The story’s controlling idea emerges from the story’s concept (Brooks, 2011, pp. 117-120). The term “theme” may be used in place of “controlling idea”.
This blog is moving to a new blogging platform. Please go to www.transmediadigest.com and bookmark it so you have access to the additional features and content we are adding.

Wednesday, February 29, 2012

Ontology: Events

Events are a change in the state of an entity such as a setting, character, or an element of the larger storyworld. The elements and properties of events are:
  • Internal: An internal event is a psychological change that occurs in a character, typically as a result of an interaction with another character or because of an external event.
  • External: An externalevent is a change that happens outside of a character in the story. External events can be:
    • Initiated – the result of the actions of a character in the story
    • Uninitiated – a change that is outside the control of characters in the story (e.g. a natural disaster or a man-made disaster caused by someone outside the scope of the story)
  • Temporal Dimension: Events have a temporal dimension; they have a start and end point and span a period of storyworld time.
  • Nested Events: Events can have nested events within them. For example, a specific battle would be an event nested within a war, which is a larger event.
Concept map of elements in a storyworld's events.




This blog is moving to a new blogging platform. Please go to www.transmediadigest.com and bookmark it so you have access to the additional features and content we are adding.

Ontology: Settings

A setting is the backdrop within which a narrative occurs, but it goes far beyond the physical characteristics of a place in which events happen. Settings occur on both the storyworld and individual story levels. Settings at both levels are similar, but are differentiated by scope and the level of detail. Setting consists of:
    • Mythos: The mythos is the established conflicts and battles of the world, the characters of that world, its stories and rumors, and its creatures (Klastrup & Tosca, 2004). The mythos should also include the “official” history of the happenings within the storyworld.
    • Topos: The topos is the setting of the storyworld or world in a specific period and geography. In addition to the physical setting, the topos deals with the physical laws that exist in the storyworld (e.g. laws that govern whether faster-than-light travel is possible or whether magic exists).
    • Ethos: The ethos consists of the social values and laws, implicit and explicit ethics, and codes of behavior within the storyworld. The ethos provides the knowledge needed to “know how to behave in the world” and defines what is acceptable or inappropriate behavior in that world (Klastrup & Tosca, 2004).
 
Concept map of elements of storyworld settings


This blog is moving to a new blogging platform. Please go to www.transmediadigest.com and bookmark it so you have access to the additional features and content we are adding.

Monday, February 27, 2012

Ontology: Characters (Part 4)

Campbell’s structure of the hero’s journey has been adapted and used by many writers. Numerous examples of modified versions of the hero’s journey exist, but most retain the essential steps identified by Campbell. One such modified version is included in 45 Master Characters: Mythic Models for Creating Original Characters, which includes a feminine version (Schmidt, 2001, pp. 199-242) and a masculine version (Schmidt, 2001, pp. 243-277) of the journey (see Figure 28).
When linked to the three acts in a traditionally structured play or screenplay, the feminine journey is (Schmidt, 2001, pp. 199-242):
  • Act 1: Containment
    • The Illusion of a Perfect World
    • The Betrayal or Realization
    • The Awakening – Preparing for the Journey
  • Act 2: Transformation
    • The Descent – Passing the Gates of Judgment
    • The Eye of the Storm
    • Death – All is Lost
  • Act 3: Emergence
    • Support
    • Rebirth – The Moment of Truth
    • Full Circle – Return to the Perfect World
When linked to the three acts in a traditionally structured play or screenplay, the masculine version of the hero’s journey is (Schmidt, 2001, pp. 243-277):
  • Act 1: Challenge
    • The Perfect World
    • Friends and Enemies
    • The Call
  • Act 2: Obstacles
    • Small Successes
    • Invitations
    • Trials
  • Act 3: Transformation
    • Death – A Fork in the Road
    • Awaken or Rebel
    • Victory or Failure
Concept map of the elements that affect character design


Please Note: This blog is moving to a new blogging platform. Please go to www.transmediadigest.com and bookmark it so you have access to the additional features and content we are adding. 

Friday, February 24, 2012

Transmedia Digest is Moving

Please Note: This blog is moving to a new blogging platform. Please go to www.transmediadigest.com and bookmark it so you have access to the additional features and content we are adding. 

Ontology: Characters (Part 3)

Campbell identified the three stages of the journey as departure, initiation, and return. Within those three stages, Campbell identified a series of steps (Campbell, 1949, pp. ix-x):
  • Departure: The departureis the first of the three stages of the hero’s journey and consists of five steps:
    • Call to Adventure: The call to adventure occurs at the point in a person’s life when something important happens, sending the person in a new direction.
    • Refusal of the Call: Sometimes when a person receives a call to adventure, a refusal of the call occurs because of fear, a feeling that he/she can’t leave certain responsibilities, or concerns about not being strong enough or smart enough to start an adventure.
    • Supernatural Aid: Once the hero has started the adventure, supernatural aid in the form of a guardian, guide or mystical/magical helper appears to provide help. This character may or may not be human.
    • Crossing of the First Threshold: When the hero leaves familiar surroundings and normal life behind, this is the crossing of the first threshold. It marks the point at which the hero enters into the unknown to truly begin the adventure in dangerous places where the rules are no longer known.
    • Belly of the Whale: The hero is truly between worlds upon entering the belly of the whale. At this point in the adventure, the familiar world has been left behind and the world ahead is unknown, often leaving the hero frightened, feeling alone, and beginning to recognize the magnitude of the task that he/she has undertaken and the challenges that are to come.
  • Initiation: The initiationis the second stage of the hero’s journey and consists of six steps:
    • Road of Trials: The road of trials is a series of tests, tasks, or ordeals that a person must undergo as part of becoming a hero.
    • Meeting with the Goddess: After surviving the road of trials, the hero experiences a meeting with the goddess, which takes the form of experiencing a great love – perhaps romantic love, or a love for friends and family, or the experience of a divine love – from which the hero gains strength and a sense of well being.
    • Temptation: At some point in the adventure, the hero experiences the temptation to quit the journey and go home.
    • Atonement: The atonement is the center point of the journey. All the previous steps have been moving in to this place, all that follow will move out from it. At this point in the journey, the hero must face whatever holds the ultimate power in his or her life.
    • Apotheosis: After facing and surviving the great power in his/her life, the hero may experience the oneness and beauty of the universe. The apotheosis is a period of rest and reflection before the return journey is made.
    • Ultimate Boon: The ultimate boon occurs when the hero has achieved the primary goal of the journey.
  • Return: The returnis the third and final stage of the hero’s journey and consists of six steps.
    • Refusal of the Return: The refusal of the return occurs if the hero refuses to go back to a normal life. This can occur if the adventure has been a glorious one or if the hero is concerned that his/her message will not be heard.
    • Magic Flight: The magic flight occurs if the hero must steal the boon and make a daring escape that is as adventurous and dangerous as the first part of the journey was.
    • Rescue from Without: The rescue from without occurs when the hero needs the help of a guardian or guide to return to a normal life.
    • Crossing of the Return Threshold: At the crossing of the return threshold the hero returns to the normal and familiar, and the challenge is now to remember what was learned on the journey and use it to improve his/her life and the lives of others in the normal world.
    • Master of the Two Worlds: The hero has learned to be comfortable in both the everyday world and the world of adventure, including being comfortable with who he/she is and with others. The hero may also be ready to take on the role of guardian or guide for someone else. This makes him or her master of the two worlds.
    • Freedom to Live: In the last step of the journey, the hero has mastered the fears of life and has achieved the freedom to live without those fears.
Concept map of elements of hero's journey

Please Note: This blog is moving to a new blogging platform. Please go to www.transmediadigest.com and bookmark it so you have access to the additional features and content we are adding. 

Wednesday, February 22, 2012

Ontology: Characters (Part 2)

Different characters play different roles in a story. These roles fall into three categories (Card, 1988, p. 59), with the major characters identified in more specific roles:
  • Major characters: The major charactersdrive the plot through its twists and turns and move the story forward. The major characters fill a variety roles (Phillips & Huntley, 1996, pp. 36-38):
    • Protagonist: The protagonist is the main character role in a story and drives the action. The protagonist will have a goal and undergoes a change – the “hero’s journey” – in the process of seeking to achieve that goal.
    • Antagonist: The character in the role of antagonist is in direct opposition to the protagonist. The antagonist may seek the same goal (e.g. find the significant object of the story) as the protagonist or may simply want to prevent the protagonist from achieving that goal.
    • Sidekick: The sidekick character role may be linked to the protagonist or antagonist. Each of those character roles may have its own sidekick. The sidekick character provides loyalty and support throughout the story and has unfailing faith in the rightness of the goals and actions of the protagonist or antagonist to which he/she is linked.
    • Guardian: The guardian character role is that of mentor or teacher to the protagonist. The guardian provides knowledge, guidance, support, and protection but also drives the protagonist towards achieving the protagonist’s goal.
    • Skeptic: The skeptic character role is linked to the protagonist, but this character’s role is to question and doubt everything – the protagonist’s thoughts, emotions and actions, the trustworthiness of other characters, anything and everything.
    • Emotion: The emotion character role is linked to the protagonist and responds to story events emotionally without thinking and without concern for the practical implications of a response.
    • Reason: The reason character role is linked to the protagonist and responds to events in the narrative logically, while not letting emotion interfere with the rational.
    • Temptation: The temptation character role is not necessarily directly opposed to the protagonist, but rather tries to hinder, divert, and delude the protagonist from achieving his/her goal, often by tempting and playing on the weaknesses of the protagonist.
  • Minor characters: The minor characters have a limited impact on the story, with their desires and actions causing plot twists but not substantially shaping the overall flow of the story. Typically, minor characters do one or two things before disappearing from the story.
  • Walk-on and placeholder characters: The walk-on and placeholder characters exist in the background to add realism or, if they appear in the foreground, it is to serve a simple function and then disappear.
Concept map of character roles and archetypes
 
A number of lists of archetypal character have been compiled. Schmidt’s compilation of 45 archetypal characters is one such list (Schmidt, 2001):
  • Male Hero/Villain Types
    • Businessman/Traitor
    • Protector/Gladiator
    • Recluse/Warlock
    • Fool/Derelict
    • Woman’s Man/Seducer
    • Male Messiah/Punisher
    • Artist/Abuser
    • King/Dictator
  • Female Hero/Villain Types
    • Seductive Muse/Femme Fatale
    • Amazon/Gorgon
    • Father’s Daughter/Backstabber
    • Nurturer/Over Controlling Mother
    • Matriarch/Scorned Woman
    • Female Messiah/Destroyer
    • Maiden/Troubled Teen
  • Supporting Types
    • Friends of Protagonist
      • Magi
      • Mentor
      • Best Friend
      • Lover
    • Rivals of Protagonist
      • Joker
      • Jester
      • Nemesis
      • Investigator
      • Pessimist
      • Psychic
    • Symbols
      • Shadow
      • Lost Soul
      • Double

Monday, February 20, 2012

Ontology: Characters (Part 1)

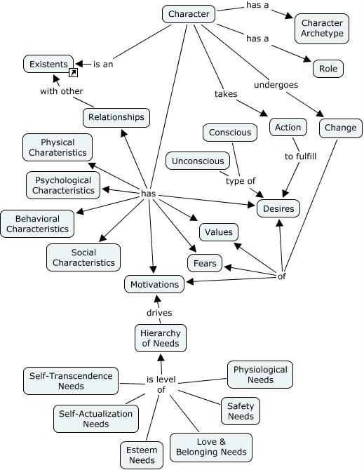
The second category of existent is the characters (human or otherwise), which are sentient beings with the ability to feel, perceive, or to have subjective experiences. Characters have a number of properties that help define them. These include:
  • Physical characteristics: The physical characteristics are what the character looks like. The physical characteristics are a starting point for developing characters, but don’t fully describe a character.
  • Psychological characteristics: The character’s feelings, beliefs, self-image, self-doubts, hunches, intuitions, and “millions of other mysterious and often ill-defined and contradictory forces that work within him” compose the psychological characteristics of the character. They make up the internal life that the character leads (Glassner, 2004).
  • Behavioral characteristics: The character’s behavioral characteristics are the visible behavior. When contrasted with the character’s psychological characteristics, they can tell a lot about that character and make the story much richer.
  • Social characteristics: The character’s social characteristics determine the interpersonal and social interactions (e.g. how he/she relates to other characters individually and in general).
  • Motivations: The character’s motivations are driven by the needs identified in Maslow’s Hierarchy (Maslow, Frager, & Fadiman, 1987):
    • Physiological needs – the most basic needs for human survival, without which the human body cannot function (e.g. air, water, food, sleep, sex, etc.).
    • Safety needs – include personal security from physical threats, health and well-being, and financial security (e.g. security of body, employment, family, property, resources, etc.).
    • Love and belonging needs – love, acceptance, and belonging with family, intimate partners, friends, and larger social groups (e.g. family, sexual and non-sexual intimacy, friends, etc.)
    • Esteem needs –lower level esteem needs are met by having the respect of others, status, recognition, fame, prestige, and attention. The higher level esteem needs are the need for self-respect, strength, competence, mastery, self-confidence, independence and freedom.
    • Self-actualization needs – pertain to achieving one’s full potential and the desire to become everything that one is capable of becoming (e.g. morality, creativity, spontaneity, acceptance of facts, lack of prejudice, etc.)
    • Self-transcendence – going beyond a prior form or state of oneself (e.g. making spiritual connections) (Frankl, 2006, p. 111).
  • Values: A character’s values are the important ideas, beliefs or understandings that character holds and uses as a guide for his or her behavior (Scerenko, 1997). These values may change as the character progresses through the story. (See Appendix G for a list of values that can be applied to characters.)
  • Desires: The character’s desires are what the character cares about or wants. These desires can drive the character to certain actions, including abandoning the character’s own values. Desires may be conscious or unconscious and could conflict, resulting in a more complex character. Throughout the course of the story the character will take action to fulfill those desires.
  • Fears: The character’s fears are those things he or she is most afraid of. How the character deals with those fears can impact specific plot points by putting in doubt the character’s response to specific situations. Fears can be linked to Maslow’s hierarchy of needs.
Concept map of character properties

Friday, February 17, 2012

Story Level Design Tasks

Over the past few weeks we have been looking at the first (transmedia project) and second (storyworld) level design tasks. Once work at these levels is substantially complete, it is time to move on to the next level of tasks.

The third level of design tasks occurs at the story level (see table below). At this level key decisions on individual stories within the storyworld are made. The narrative design tasks begin with the development of the story concept, dramatic question, and controlling idea, which will shape the narrative content. That is followed by the selection of story structure, narrative point of view, plot structure, and identification of any sub-stories. The decisions made when doing these tasks will determine how the content will be structured from a narrative perspective.

Significant objects and the cast of characters that will populate the story are also created at this level. The interaction design tasks focus on identification of media and platforms that may be used to publish the story, develop a preliminary overview of user navigation, and preliminary identification of story assets.

Story Level Design Tasks
Narrative Design Engagement Design Interaction Design
  • Develop story concept
  • Develop dramatic question
  • Develop controlling idea
  • Select general story structure
  • Select narrative point of view
  • Select story mode (presentational versus representational)
  • Select general plot structure
  • Develop sub-stories
  • Select story timeframe
  • Select characters and roles
  • Develop character arcs
  • Develop preliminary storyboards
  • Determine if transmedia narrative involves shared vs. individual participation
  • Determine importance of including real people, settings, and events in transmedia narrative
  • Determine if transmedia narrative is time-agnostic or time-dependent
  • Determine if transmedia narrative is location-agnostic or time-dependent
  • Identify media/platforms
  • Develop user journey diagram
  • Develop preliminary calls-to-action plan
  • Compile preliminary assets list

Wednesday, February 15, 2012

Ontology: Significant Objects

Significant objects are one type of existent. There are two types of significant objects:
  • Plot-Signficant: A plot-significant object has a substantial impact on the story’s plot.
  • Character-Significant: A character-significant object has some sort of significance to a particular character but does not have a significant impact on the story’s plot.

The properties of a significant object are:
  • Physical Characteristics: The physical characteristics of the significant object describe its size, weight, appearance, and other physical aspects.
  • Value: The significant object has valueto the characters in the story. This value may be:
    • Intrinsic – it is worth money (e.g. a treasure, money, etc.)
    • Source of power – it gives the person who possesses it magical, political, or some other form of power
    • Symbolic – it has spiritual, emotional, sentimental, or similar symbolic value
  • Integral to the Plot: The significant object is integral to the plot; without it the story would change significantly.
Concept map of elements of significant objects

    Monday, February 13, 2012

    Ontology: Storyworlds

    Ryan’s description of the contents of storyworlds (Ryan, 2011) provides a starting point for the development of a systematic structure for the narrative elements of transmedia narratives. Ryan identified the content of storyworlds as existents, settings, events, mental events, physical laws, and social laws (Ryan, 2011).
    Chatman proposed a story structure that also contains events and existents (Chatman, 1978, p. 19), but their interrelationships differ from Ryan’s. In Chatman’s model, characters and setting are contained within the existents, while events are divided into kernels and satellites (Chatman, 1978, p. 19).
    The development of a comprehensive and consistent structure for storyworlds is important for the future development of transmedia narratives. Ryan stated that ensuring stories involve the same existents, settings, and other characteristics of the storyworld and that the stories are mutually compatible will allow the development of multiple stories within the same storyworld (Ryan, 2011).
    Using the same set of concepts identified by Ryan and Chapman – storyworlds, existents, events, settings, and stories – but reconfiguring the relationships between them slightly makes it possible to create a high level framework that easily accommodates the creation of multiple stories from within the same storyworld.
    A few of the concepts offered by Ryan fall into categories lower down on the storyworld hierarchy, while mental events is a type of event. Physical and social laws fall within the concepts of mythos, topos, and ethos developed by Klastrup and Tosca. Klastrup and Tosca note that they specifically exclude events from the mythos of a storyworld (Klastrup & Tosca, 2011). This makes it logical to include events immediately below the storyworld in the hierarchy of elements, as Ryan has done.
    Establishing the storyworld as the highest order category within the narrative design domain provides the foundation for a coherent structure with ample opportunity for expansion across the lower level concepts.

    Concept map of the elements that comprise a storyworld
    • Storyworld: A storyworldis the structure within which all of the concepts, objects, entities, and relationships needed to construct a narrative exist. Properties of or elements contained within the storyworld are:
      • Temporal Dimension: A temporal dimension is an inherent property of a storyworld and by extension is part of the existents, events, settings, and stories that are contained within that storyworld. This temporal dimension is called “storyworld time”.
      • Genre: The genre for a storyworld defines the stylistic conventions for characters, roles, settings, events, and values that are used in the storyworld.
      • Existents: The existents are either significant objects or characters. (Ryan, Storyworlds Across Media, 2011) Further details on these two concepts are developed in the section on the ontology of existents.
      • Events: The events in a storyworld are the result of changes in the state of elements within the storyworld. Further details on events are developed in the section on the ontology of events.
      • Settings: A storyworld’s settings serve as the backdrop against which a narrative occurs. Further details on settings are developed in the section on the ontology of settings.
      • Story: A story emerges from the interrelationship of a storyworld’s existents, events, and settings.

    Friday, February 10, 2012

    Ontology: User Engagement (Part 2)

    User engagement with a transmedia narrative emerges from or is affected by a) level of user engagement, b) user agency, c) human-centered design factors, and d) user participation on multiple levels. This post is the second of two parts that look at the elements that influence user engagement and the interrelationships between these elements.

    • User Participation: A number of factors affect user participation in a transmedia narrative:
      • Cognitive Participation: The degree of cognitive participation (mental processing) falls on a spectrum from passive participation on the low end to active participation on the high end (Screven, 2000, pp. 166-167). This spectrum of participation is closely related to user attention, which can range from “mindless” (casual and unsystematic) to “mindful” (focused and active) (Screven, 2000, pp. 166-167).
      • Affective Participation: The emotional impact (affective participation) is one of the most important qualities of narratives. Transmedia narratives with high affective participation will have a high level of user engagement.
      • Social Participation: The level of social participation can range from individual to shared activities.
      • Temporal Participation: A narrative’s temporal participation can range from time-agnostic (the user can participate at any time) to time-dependent (the user must participate at a specific time).
      • Spatial Participation: A narrative’s spatial participation can range from location-agnostic (it doesn’t matter where the user is while participating) to location-dependent (a specific location is important to understanding the meaning of the narrative).
      • Sensory Participation: A narrative’s use of the five senses – sight, sound, touch, taste, and smell – is the basis of sensory participation.
    • Information Field: The information field consists of all of the information within the user’s immediate environment, not just the information the transmedia narrative itself presents. The information field can contain three types of messages:
      • Intended Messages: The intended messages are the knowledge, concepts, and feelings that the transmedia narrative designer intends to communicate to the user.
      • Unintended Messages: The unintended messages are caused by either irrelevant information (e.g. people, ambient sounds, visual distractions, etc.) or messages that come from the juxtaposition of pieces of information that create new and unintended messages.
      • Perceived Messages: The perceived messages are those that the user extracts from the transmedia narrative. Perceived messages may or may not be the same messages the designer of the transmedia narrative intended to communicate. The perceived messages could be the result of unintended messages overwhelming the intended messages or intended messages that are interpreted in a way the designer did not intend.
    • Human Centered Design: Transmedia narrative systems created using a human centered design approach are characterized by (Cooley, 2000):
      • Coherence: A transmedia narrative that exhibits coherence ensures that the meaning of information embedded in it, even if it is not immediately evident, is not cloaked or obscured. Coherence includes the concept of transparency.
      • Inclusiveness: An inclusive system welcomes users in and makes them feel like they are a part of a community of familiar and friendly activities.
      • Malleability: A system with a high level of malleability can mold itself to suit the users, allowing them to modify the environment to suit their individual aesthetics, skills, and needs.
      • Engagement: A system creates a sense of engagement by inviting users to participate in the process and creating a feeling of empathy.
      • Ownership: A system can encourage the user’s sense of ownership by creating in the users a sense of belonging and enabling users to create something themselves with the storyworld of the narrative.
      • Responsiveness: The responsiveness of a system – how it responds to the user’s individual needs, wants, and ways of doing things – can be enhanced by making the system’s own rules visible and then encouraging users to learn and change them.
      • Purpose: The system should be able to respond to the purpose users have in mind and encourage them to go beyond it.
      • Panoramic: A panoramic system provides “windows” or “apertures” through which a user can take a wider or more panoramic view of what is happening both inside and outside of the narrative. This panoramic perspective encourages the acquisition of “boundary knowledge” and allows users to act more effectively and competently by providing them with an understanding of the wider context of the narrative.
      • Transcendent: A system that is transcendent encourages, entices, or provokes users to transcend the immediate requirements of the narrative and gain a broader understanding of the narrative’s meaning.

    Wednesday, February 8, 2012

    Ontology: User Engagement (Part 1)

    User engagement with a transmedia narrative emerges from or is affected by a) level of user engagement, b) user agency, c) human-centered design factors, and d) user participation on multiple levels. This post is the first of two parts that look at the elements that influence user engagement and the interrelationships between these elements.


    User engagement invites users to participate in the narrative and gains their interest and support. It consists of:
    • Level of User Engagement: The degree of user engagement can span a spectrum from low to high engagement. One measure of user engagement is (Pratten, Audience Engagement & Content Strategy for Transmedia Storytellers, 2010):
      • Attention: At the attention level, the user reads or watches content from the transmedia narrative but takes no further action. This is the lowest level of user engagement. At this point, the user is aware of the narrative but has not made a commitment to continued engagement with it.
      • Evaluation: At the evaluation level the user’s engagement has increased and there is a definite interest in the transmedia narrative. At this stage, the user is deciding whether to make a commitment to continue engaging with the transmedia narrative, including using resources (e.g. time, money, effort) to further that engagement.
      • Affection: At the affection level the user has made a commitment to spend time, money, effort, and other resources to continue engaging with the transmedia narrative. Engagement includes commenting, writing reviews, joining a community (but maybe only lurking), and posting Facebook and other “likes”.
      • Advocacy: At the advocacy level the user’s commitment to the transmedia narrative goes beyond individual participation, with the user encourages others to engage with the narrative through online forwards of information, embedding content, and in satisfaction polls and questionnaires.
      • Contribution: At the contribution level the user’s engagement includes making contributions to the narrative’s fan forums, events, and other activities or adding to the narrative’s storyworld through remixes, collaborations, or creation of entirely new stories. This is the highest level of engagement and involves a significant level of commitment by a user.
    • User Agency: The amount of user control over the narrative is determined by the degree of user agency. The greater the ability of users to set goals, plan their attainment, and be rewarded with changes in the narrative environment, the greater the degree of user agency. Agency relationship, agency scope, agency immediacy, agency duration, dynamic agency, and user input direction are properties of user agency. User agency is also dependent on the user story role.
      • User Story Role: In the internal mode, the user is projected into the story either through an avatar or in a first person perspective to play a role in the narrative. In external mode the user is situated outside the narrative (Ryan, 2001).
      • Agency Relationship: The degree of agency relationship is determined by how tightly the user and narrative system actions are linked. This can range from no linkage to being tightly linked. If the agency relationship is low, an action by a user will not cause a response by the system, while a tightly linked agency relationship means that a user action will cause an appropriate and proportional response by the system (Harrell & Zhu, 2009).
      • Agency Scope: The degree of agency scope is determined by the impact of a user action on the narrative world. The impact can range from local (i.e. navigating an avatar) to global (i.e. taking an action that determines the direction the narrative takes) (Harrell & Zhu, 2009).
      • Agency Immediacy: The degree of agency immediacy is determined by how quickly a response to a user action occurs. This can range from an immediate response to a response that occurs after a considerable delay.
      • Agency Duration: The degree of agency duration is determined by how long the impact of a user action lasts. This can range from short-term (e.g. killing a character that is regenerated a few seconds later) to permanent (e.g. permanently eliminating a key character) within the narrative or storyworld.
      • Dynamic Agency: The degree of dynamic agency is determined by whether the agency relationship, scope, immediacy, or duration changes as the user progresses through the narrative.
      • User Input Direction: The degree of user input direction is determined by how much control the user has over the narrative’s dynamic agency (Harrell & Zhu, 2009).

    Monday, February 6, 2012

    Transmedia Digest Blog

    I am in the process of transitioning from Blogspot to Wordpress for my Transmedia Digest blog. While Blogspot is a good basic blogging platform, it does not provide the flexibility I would like as I move forward with blogging about transmedia narratives.

    A duplicate of the content on this blog also appears on my blog at www.transmediadigest.com and I will be running both blogs in parallel for a few weeks as I make the transition. I hope this is not a source of confusion.

    I will provide additional information on the transition as I make progress on additional content.

    Storyworld Level Design Tasks - Storyworld Navigation

    At the storyworld level the user can make a number of jumps that need to be considered because of their potential impact on the design of the call-to-action. A number of possible combinations of jumps at this level have been identified by Dena (Dena, 2007). The descriptions of these jumps have been modified slightly here:
    • Intra-world: The user moves between stories (sometimes called “event-Realms”) within a storyworld. The stories may be on the same or different mediums (i.e. the user watches a DVD with a feature length movie and then jumps to another DVD with the story’s sequel or alternately from a novel to a DVD). Intra-world jumps occur at the story level of the story ontology.
    • Inter-world: The user moves between stories in different storyworlds (i.e. the user watches a movie like Narnia that then goes to a movie or novel from the Lord of the Rings series). Inter-world jumps occur at the story level of the story ontology.
    • Extra-world to world: This type of jump moves the user between fictional websites and real-life websites (i.e. the user reads a web-based novel set in a particular location and then jumps to a real-world website to find more information about that setting).
    • Meta-world to world: This type of jump moves the user from a commentary about the storyworld to the storyworld itself (i.e. the user reads an online review about the storyworld and follows a link to it).
    For information on the direction and timing of the jumps between units, see the interaction design tasks at the story level.

    Friday, February 3, 2012

    Storyworld Level Design Tasks - Entry Points

    Just as the narrative design needs to ensure users are provided with the information needed to “hook” them on the story, the interaction design must ensure that the first call-to-action a user encounters provides the appropriate amount of information to enable an effective interaction with the transmedia narrative. The entry point call-to-action should quickly communicate the conventions for interacting with the narrative as a whole and then move the user into the narrative. For web-based entry points, the page that the primary URL points to -- typically the home page – is critical to establishing both the user conventions for both the narrative and interaction aspects of the transmedia narrative.

    The amount of information needed at the beginning of a journey varies among individuals. Some – improvisational wayfinders – need only a little information while others who will do a lot of up-front planning will need a lot of information (Passini, 2000, pp. 90 - 91). Just adding information is not sufficient, however. That information needs to be appropriate and sufficient to provide informational wayfinders the cues they need while providing other users more information. It also needs to be focused on getting the user into the transmedia narrative and should not direct them away from it.

    The entry point for Animism: The Gods’ Lake in the fall of 2011 was through a URL that took the user to a web page with a book-like visual introducing users to both the story and the site (see Figure 1). At a glance, the user is able to understand both the navigational cues and a feel for the narrative content. The entry point for Collapsus uses a Flash graphic to provide both a navigational cue into the narrative and a sense of what the story is about (see Figure 2).

    The entry point to Burn Notice, on the other hand, is a much more traditional web page with a variety of cues, many of which point users away from the narrative elements of the television program (see Figure 3) including to other websites accessed via the banner ads on the page. A collapsible bar (not shown on the screen capture) also intrudes into the page and requires a user to collapse it in order to see more of the Burn Notice home page.


    Source: APTN (Aboriginal Peoples Television Network, 2011)
    Figure 1: Screen capture of the Animism: The Gods' Lake home page

    Source: Submarine Channel (Submarine Channel, 2011)
    Figure 2. Screen capture of the Collapsus home page

    From a transmedia narrative interaction perspective, the design of the Animism and Collapsus entry points is appropriate while the Burn Notice is a mess that undermines the ability of users to quickly find the information they need to navigate the narrative. The Collapsus entry point is the most effective of the three in getting users into the narrative. There are only two active links – the “Enter Collapsus” link prominently displayed near the center of the page and a link to the website of the producers of Collapsus in the lower right corner – on the enter page. One click on the primary link takes users immediately into the narrative.

    The Animism entry point has significantly more distractions – a total of 18 links – than the Collapsus site. These links are to:
    • Facebook, Twitter, and YouTube, where presumably more of the narrative content is located
    • Pages within “The Book of Emissaries” displayed on the screen
    • Various funders of the Animism project
    While acknowledging one’s funders is probably a good move from a business perspective, it adds nothing to the narrative and providing links that direct users away from the narrative poor interaction design. Likewise, the links to various social media sites are distractions that do little to progress the narrative at this point. The links to Facebook, Twitter, and YouTube provide no information about what awaits the users if they jump there. At this point, those links are also a temptation that may take users away from the entry point permanently. The navigation links into the narrative itself are also less than optimal. Two completely different styles are used. The “>” used as an arrow indicated to the user where to click in order to open the book while a small set of icons shaped as squares and diamonds underneath the book allowed navigation to various pages of the book. Unfortunately, those icons provided no information about what to expect at the other end of the interaction.

    On the Burn Notice page an assortment of menu items, rotating Flash elements, advertising, embedded links, and images that serve as buttons provide a wide variety of navigational devices that leave the user with a huge amount of information to process before making a decision about going into the narrative. Very little information is provided as to what the user can expect at the other end of any links.


    Source: USA Network (USA Network, 2011)
    Figure 3: Screen capture of the Burn Notice home page

    When designing the interactions for a transmedia narrative, particularly for an entry point to the narrative, the designer needs to ensure that only as much information as is absolutely necessary should be provided. That information needs to be located where users are making and executing navigational decisions (Passini, 2000, p. 91). Each decision in the decision plan requires information that is appropriate for both the decision to be made and the setting in which the decision making occurs (Passini, 2000, p. 94).

    One of the challenges of transmedia narratives is that a user can enter the story or storyworld for the first time at multiple points. The design of the calls-to-action at each of those entry points should follow the guidelines identified for a single entry point.

    A false affordance is a navigational cue that doesn’t work as the average user might expect. A page near the beginning of the Collapsus site features a world map with an interactive crosshair that can be moved over the map (see Figure 4). However, clicking it on a location does nothing. The only interaction possible on the page is to cursor over and click on the small photographs located low on the page. This false affordance distracts the user from the actual links present on the page and makes it appear that the page itself is broken, disrupting the narrative experience.

    Source: Submarine Channel (Submarine Channel, 2011)
    Figure 4. Example of a false affordance on the Collapsus site

    Storyworld Level Design Tasks - Preliminary Wireframes

    Wireframes allow designers to create the structural elements of the transmedia narrative project’s interfaces. A wireframe typically lays out the position and function of major components on web pages, applications, game scenes, and printed materials. A wireframe is an early planning document and will often be the basis for more detailed “look and feel” mockups that will be done later.

    Wednesday, February 1, 2012

    Storywold Level Design Tasks - Rules of Engagement Synopsis, Design Aesthetic & Style Guides

    “Rules of Engagement” Synopsis

    The “rules of engagement” synopsis is a high-level overview of the user engagement aspects of the transmedia narrative written from the user’s perspective. It should provide a “hands-on picture of the experience, including what users will be confronted with, what they expect to have to agree to, and challenges they will face” (Hayes G. P., 2011, p. 7). This synopsis should be one to two pages in length.

    Design Aesthetic

    The design aesthetic provides an overall vision behind the design that will cover all elements to the storyworld. It should describe and portray the characters and settings within the narrative and aesthetic features used for the various media and platforms that the content is published on (Hayes G. P., 2011, p. 10).

    Style Guides

    The design aesthetic will guide the development of the style guide, which provides precise details on color palettes, fonts, and other graphic design features. The style guide should be used for all materials produced for the project to ensure consistency and provide a sense of unity across multiple media.

    A style guide for audio, music, title sequences, and similar media elements should also be developed to provide an overview of the style to be used for all media elements of the storyworld.

    Monday, January 30, 2012

    Storyworld Level Design Tasks - Human-Centered Design Principles

    The human-centered design approach emphasizes an approach that focuses on designing information systems that enhance the “activity and dominance of the user” (Cooley, 2000, p. 66) and complement the human user’s skills rather than ignoring or actively rejecting them. This aligns nicely with the goal of most transmedia narratives to foster user participation in and interaction with the transmedia system.

    The human-centered design approach has nine key principles that can be applied to the design of transmedia narratives.
    Coherence
    Coherence in a transmedia narrative ensures that the meaning of information embedded in it, even if it is not immediately evident, is not cloaked or obscured. Coherence includes the concepts of transparency and consistency.

    The design of the entire transmedia narrative experience and the individual elements within it must provide users with enough information that they know what is happening and what is possible within the system. An effective transmedia narrative interface should make its features and functions readily apparent (transparency). However, that doesn’t mean the inner workings of the system need to be on display to users. For example, a button that says “Move to Next Page” makes its function clear without explaining to the user how the move to the next page is handled programmatically.

    The design of the transmedia narrative should also be consistent throughout, although that doesn’t mean it must be the same across every element. The kinds of interface elements for which a high level of consistency is important include:
    • Interpretation of user actions: Menu items, links, shortcut keys, and other elements involving interpretation of user actions should maintain a consistent meaning throughout the transmedia narrative. It is also important to ensure consistency with the interface of the platform on which the transmedia narrative is presented (Tognazzini, n.d.). For example, a pinch open should zoom in, while a pinch close zooms out. Reversing these gestures would certainly confuse and frustrate an experienced user.
    • Invisible structures: Objects that cannot be sensed by the user are invisible structures. Because the user can’t sense them, it is impossible to tell whether these objects are present or not (Tognazzini, n.d.). While generally they should be avoided in designing a transmedia narrative, there may be sound narrative reasons to include an occasional invisible structure. If invisible structures are used, it is very important that they behave in a consistent manner to avoid confusing or frustrating the user.
    • Camouflaged visible structures: Objects that can be sensed but don’t appear to be a user control are camouflaged visible structures. In some types of computer games, for example, active objects may be placed in a setting with numerous inactive objects. As a result, users may not discover that these objects can be manipulated. Again, consistency in design and function is important. 
    • Small visible structures: Icons, size boxes, scroll arrows, and other navigational objects are examples of small visible structures (Tognazzini, n.d.). The appearance and function of these objects needs to be very consistent throughout the transmedia narrative. The location of these objects is only just slightly less important than appearance and function, making a standardize location, highly desirable.

    Consistency is also desirable across the user interaction and narrative design aspects of a transmedia narrative (see the appropriate section of this thesis for more detail). However, sometimes inconsistency is necessary within a transmedia narrative. Paradoxically, inconsistencies should be consistent so that when there is a response to a user action, it is consistent with what has happened before. For example, if two different icons are used to jump to a particular page within the transmedia narrative, the way the system handles the jump should be consistent.

    Responsiveness

    Making the “rules” of a system visible and encouraging users to learn and change them can increase the responsiveness of a transmedia narrative to users’ individual needs, wants, and ways to doing things. The system should offer a “path of least resistance” rather than forcing users to take a single path through the system (Tognazzini, n.d.). Tognazzini uses the analogy of an open landscape, in which users can move as they want, providing an opportunity to explore for those who want to do so while creating and marking a more direct path for users who want to get to an objective quickly or who are new to the system (Tognazzini, n.d.).

    The transmedia narrative’s design should be forgiving of user actions and errors. A responsive design also gives users a graceful way to undo an action or back out of the path that was selected. It is frustrating to click on a link, only to find it takes you to a place you didn’t want to go. Even more frustrating is not being able to go back to where you were.

    Malleability

    A system with a high level of malleability can mold itself to suit the users, allowing them to modify the environment to suit their individual aesthetics, skills, and needs. The concept of malleability is closely related to responsiveness. Malleability can be as simple as allowing the user to change the color scheme and font styles of a website to giving users the ability to select the kind of content they want shown via RSS feeds, customized search queries, and so on.

    Inclusiveness

    An inclusive system welcomes users in and makes them feel like they are a part of a community of familiar and friendly activities and individuals. The concept of inclusiveness is closely linked to both responsiveness and malleability. The inclusiveness of a transmedia narrative can be accomplished by adding relatively simple features that recognize and respond to the individual characteristics of the user (i.e. geographic location, age, gender, specific interests, etc.). More complex features like user access to social networking systems linked to the transmedia narrative can also be included. Facebook, for example, provides templates and online instructions on how to create fan pages. 

    These capabilities must be used carefully however as they can have a huge impact on the overall design of the transmedia narrative. (The section in this thesis on user agency discusses the issues involved in this more thoroughly.)

    Purpose

    The transmedia narrative should be able to respond to the purpose users have in mind and encouraging them to go beyond it. For example, the transmedia narrative system might recognize that the user’s purpose for using the system is entertainment but encourages the user to delve more deeply into a particular aspect of the narrative for the purpose of learning something that can be applied in the user’s everyday life.

    Engagement

    A transmedia narrative that fosters a sense of engagement gives the user a feeling of being invited not just to look, but to participate in the process of experiencing the narrative. The challenge of fostering user engagement is the subject of this entire section of this thesis.

    Ownership

    Fostering a sense of ownership can give users a sense of belonging and having an investment of time, effort, or money in the transmedia narrative. A sense of ownership can be developed by enabling users to create something within the storyworld of the narrative. Social networking applications (e.g. Facebook, Twitter, blogs, wikis, etc.) linked to the transmedia narrative can provide that sense of ownership.

    Panoramic

    A panoramic system provides “windows” or “apertures” through which a user can take a wider or more panoramic view of what is happening both inside and outside of the narrative. This panoramic perspective encourages the acquisition of “boundary knowledge” and allows users to act more effectively and competently by providing them with an understanding of the wider context of the narrative. This principle is related to the principle of transcendence.

    Transcendent

    A system that is transcendent encourages, entices, or provokes users to transcend the immediate requirements of the narrative and gain a broader understanding of the narrative’s meaning. One of the inherent strengths of the concept of transmedia narratives is giving users the ability to expand their knowledge of characters, settings, and events beyond the primarily narrative. This inherent quality of transcendence in a transmedia narrative should be used to full advantage so the user has an opportunity to develop a broader understanding of the narrative’s meaning.

    Saturday, January 28, 2012

    Engagement, Interaction & Narrative Design for Transmedia Storytelling (PowerPoint Presentation)

    I've uploaded a brief (20 slide) PowerPoint presentation that provides a quick overview to processes for engagement, interaction and narrative design for transmedia narratives.


    Friday, January 27, 2012

    Storyworld Level Design Tasks - User Control of Characters & Role in Narrative


    User Control of Characters 
     
    While it may be tempting to design a transmedia narrative so that users can play the role of a major character, research has shown that the audience response to that approach is generally negative. A study of the British television series Spooks and its associated transmedia gaming elements found that fans of the series did not want to step into the roles of the fictional characters seen on television (Evans, 2008).

    Dena also notes that allowing game players take the roles of a limited number of major characters in a narrative is impractical if a multi-player role-playing game is part of the storyworld (Dena, 2009, pp. 208-209). A better strategy is to create classes of characters that allow potential transmedia game players to role-play a member of a certain class of players (Dena, 2009, pp. 208-209). For example, players might take on the role of a hobbit or dwarf from Lord of the Rings or a “field agent” in a game based on the Spooks program.

    User Role in Narrative

    Determining whether the user’s role is internal (projected into the narrative through an avatar or first person perspective) or external (situated outside the narrative) will have a significant impact on the nature of the transmedia project. If an internal user role is selected, the user is projected into the narrative either in a first person perspective or through an avatar. If the external mode, the user is situated outside the narrative as an observer able to see everything that happens within the narrative – in effect, like a god looking in from above. The user role, when linked to the degree of user agency, determines the fundamental structure of the transmedia project.

    When the dimensions of user role and user agency are combined, four general categories for structuring transmedia narratives emerge (Ryan, Beyond Myth and Metaphor - The Case of Narrative in Digital Media, 2001) (see Table 1).


    Table 1. User role and user agency impact on narrative structure

    User Agency
    (Low)
    User Agency
    (High)
    User Role (External)
    Transmedia projects with low user agency and an external user role are best suited for self-referential narratives – narratives that expose their own structure to readers. Appropriate narratives for this type of structure include:
    • Classic hypertext fiction, in which the reader selects the path between chunks of the story to reveal information but the path taken does not affect the narrative’s outcome.
    Transmedia projects with high user agency and an external user role are best suited for game-like situations in which the user controls one or more characters and their environment.
    Decisions the user makes can send the characters towards different destinies.
    Examples of games with this type of structure include:
    • Sims
    User Role
    (Internal)
    Transmedia narratives with low user agency and an internal user role are best suited for narratives in which  the users takes a virtual body into the virtual world and is able to move, examine objects, view the action from different points of view, investigate, and  reconstruct events in the virtual world’s past. Appropriate narratives for this type of structure include:
    • Travel and exploration (spatial) narratives in which the user moves around the virtual world and creates the story.
    • Narratives of place that focus on the in-depth exploration of a specific location through a number of “little stories” that allow the user to discover the secrets of that virtual world.
    • Narratives focused on interpersonal relationship with the user seeing the story from the character’s points of view.
    • Narratives with parallel plots, typically resulting from a large cast of characters acting simultaneously in different locations and forcing the user to move from one place to the next in order to see every thread in the story.
    • Mystery stories with two levels of narrative – one based on the actions of the detective character, and the other story being the one the user is trying to reconstruct.
    Transmedia projects with high user agency and an internal user role are best suited for games in which the user is a character in the virtual world and controls his/her own fate by acting within the time and space of that virtual world. Examples of games like this are first-person “shooter” video games like:
    • Call to Duty
    • World of Warcraft